Showroom - Next Steps 5

  • Ursprüngliche Architekturansätze
Presentation

Date

  • Vordere Zollamtsstraße 7, Vienna, Austria, Universität für angewandte Kunst in Wien, Wien, Österreich (Flux 2)

Keywords

Software Development, UX/UI Design, Testing, Information Architecture

Beschreibung

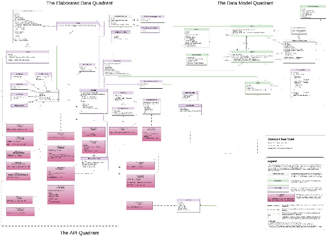
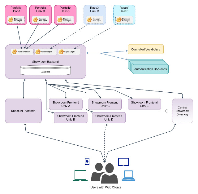
Im Fall des Interesses an der Architekturdiskussion, finden sich hier entsprechende Ansichten aus vergangenen Präsentationen.

Text

Locations

Addresses

  • Vordere Zollamtsstraße 7, Vienna, Austria
  • Vordere Zollamtsstraße 7
  • 1030 Vienna
  • Austria
  • Universität für angewandte Kunst in Wien, Wien, Österreich
  • Oskar-Kokoschka-Platz 2
  • 1010 Wien
  • Österreich

Associated Media Files

  • Image
  • Image
  • Image
  • Image
Published By: Andrea Klaura | Universität für Angewandte Kunst Wien | Publication Date: 10 May 2022, 14:24 | Edit Date: 24 November 2022, 09:06